○岩手中部広域行政組合行政財産の使用許可規則
令和元年11月15日
規則第2号
(趣旨)
第1条 この規則は、岩手中部広域行政組合財務規則(平成14年岩手中部広域行政組合規則第10号)第2条の規定により適用される北上市財産規則(平成6年北上市規則第9号)第17条及び岩手中部広域行政組合行政財産使用料条例(令和元年岩手中部広域行政組合条例第2号)第7条の規定により行政財産の使用許可及び使用料の徴収方法に関し必要な事項を定めるものとする。
(使用許可申請)
第2条 行政財産の使用許可を受けようとする者は、行政財産使用許可申請書(様式第1号)を管理者に提出しなければならない。
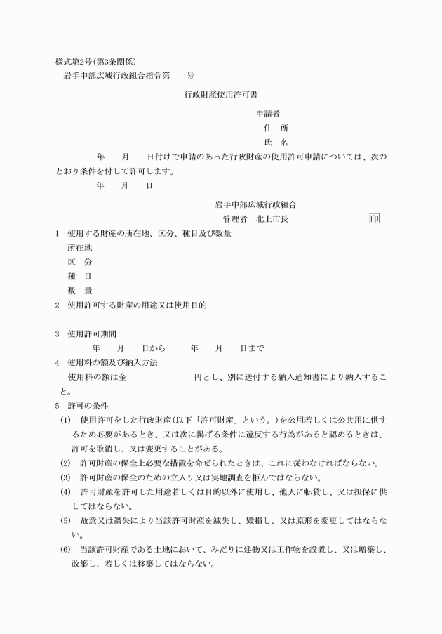
(使用許可)
第3条 管理者は、行政財産の使用許可をしたときは、行政財産使用許可書(様式第2号)を交付するものとする。
(1) 使用許可をした行政財産(以下「許可財産」という。)を公用若しくは公共用に供するための必要があるとき、又は次号以下に掲げる条件に違反する行為があると認めるときは、許可を取消し、又は変更することがある。
(2) 行政財産の使用許可を受けた者(以下「使用者」という。)は、許可財産の保全のため必要な措置を命ぜられたときは、これに従わなければならない。
(3) 使用者は、許可財産の保全のため立入り又は実地調査を拒んではならない。
(4) 使用者は、許可財産を許可した用途若しくは目的以外に使用し、他人に転貸し、又は担保に供してはならない。
(5) 使用者は、故意又は過失により当該許可財産を滅失し、毀損し、又は原形を変更してはならない。
(6) 使用者は、許可財産である土地において、みだりに建物又は工作物を設置し、又は増築し、改築し、若しくは移築してはならない。
(7) 前3号に掲げる条件に違反したときは、当該許可財産の原状回復又は損害賠償を命ずることがある。
(8) 前4号に掲げる条件は、その原因又は行為が使用許可を受けた者の代理人、使用人、その他の従業者の行為による場合についても適用する。
(9) 許可期間(許可期間経過後で許可財産の引渡しまでの期間を含む。)内に使用者の責めにより許可財産その他組合の所有する物件に損害が生じたときは、当該使用者に対し全部又は一部の賠償を命ずることがある。この場合において、使用者が損害の賠償を免れようとするときは、その損害の原因が明らかに自己の責めに帰するものでないことを証明しなければならない。
(使用の不許可)
第4条 管理者は、行政財産について使用を許可しないこととしたときは、行政財産使用不許可書(様式第3号)を交付するものとする。
(使用許可の変更)
第5条 管理者は、許可財産について使用許可に係る内容を変更したときは、行政財産使用変更許可書(様式第4号)を交付するものとする。
2 前項の取消しをする場合は、取消ししようとする日の14日前までにしなければならない。ただし、許可期間が短期の場合又は使用許可の条件に違反したための取消しをする場合は、この限りでない。
(返還申請)
第7条 使用者がその使用目的の消滅その他の理由により当該許可財産を返還しようとするときは、行政財産返還申請書(様式第6号)を管理者に提出しなければならない。
(使用許可の期間)
第8条 使用許可の期間は、1年以内の期間としなければならない。
(使用料の減免申請)
第9条 許可財産の使用料の減免を受けようとする者は、行政財産使用料減免申請書(様式第7号)を提出しなければならない。
(使用料の徴収)
第10条 許可財産の使用料の徴収は、岩手中部広域行政組合財務規則第2条の規定により適用される北上市会計規則(平成6年北上市規則第7号)第15条の規定に準じ、納入通知書により行うものとする。
附則
この規則は、公布の日から施行する。







